学校主页|

学院新闻

当前位置: 首页 -> 学院新闻 -> 正文

【喜讯】我院教师在2024年度西安体育学院青年教师教学竞赛中取得好成绩

发布日期:2024-03-04

  

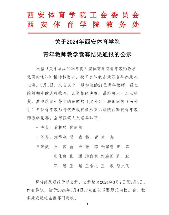
   2024年3月1日2024年度西安体育学院青年教师教学竞赛在我校含光校区教学楼603智慧教室召开。我院田霖、刘海国、张颀三位教师在经过激烈角逐后均取得三等奖的好成绩。

   本次青教赛进一步促进了青年教师参与课程教学改革,聚焦课堂,积极探索有效教学的途径和方法。我院将持续强化教师教学业务能力与水平,培养立德树人理念、锤炼教学基本功,进一步提高教学质量。