学校主页
|
搜索
学院概况
学院介绍
机构设置
现任领导
党群工作
党群动态
支部风采
理论学习
团学活动
本科教育
专业简介
师资队伍
研究生教育
专业简介
导师简介
资料下载
科学研究
科研平台
学科团队
科研成果
竞赛训练
项目介绍
竞赛计划
竞赛成绩
竞赛训练
社会服务
教师培训
校外合作
社会服务
校友风采
下载中心
制度文件
学生文件
学校主页
学院概况
学院介绍
机构设置
现任领导
党群工作
党群动态
支部风采
理论学习
团学活动
本科教育
专业简介
师资队伍
研究生教育
专业简介
导师简介
资料下载
科学研究
科研平台
学科团队
科研成果
竞赛训练
项目介绍
竞赛计划
竞赛成绩
竞赛训练
社会服务
教师培训
校外合作
社会服务
校友风采
下载中心
制度文件
学生文件
研究生教育
专业简介
导师简介
资料下载
导师简介
当前位置:
首页
->
研究生教育
->
导师简介
->
正文
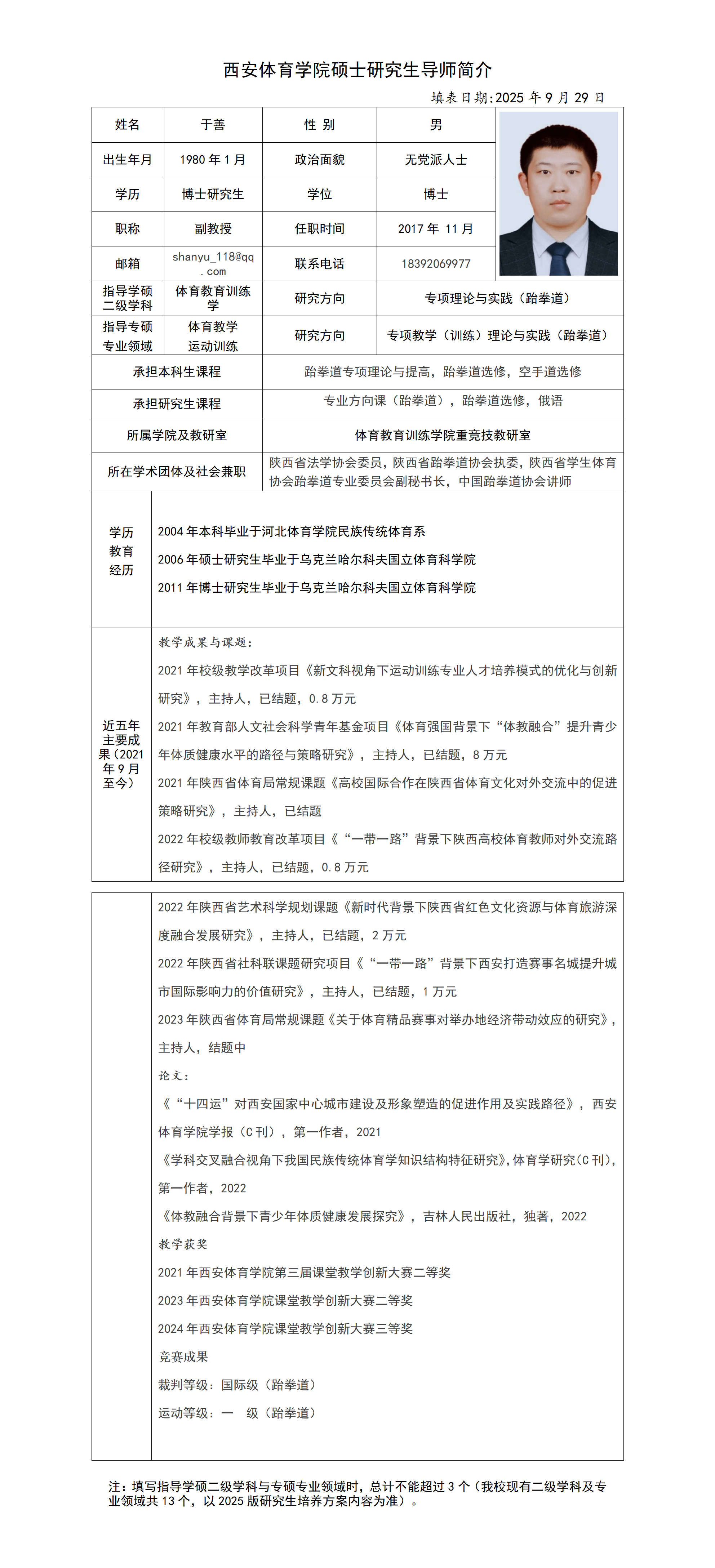
于善
发布日期:2026-01-05
上一条:
张蕊
下一条:
杨浩